返回页顶

个人证件部

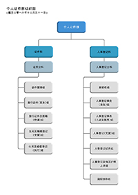
个人证件部组织图

个人证件部由一位助理处长掌管,辖下设有证件科和人事登记科,每科各由一位首席入境事务主任领导。

证件科负责处理香港特区护照和其他香港特区旅行证件的申请、有关在本港实施《中华人民共和国国籍法》的事宜,以及处理出生、死亡和婚姻登记的事宜。人事登记科则负责处理根据《基本法》提出拥有居留权的声请、为香港居民签发身份证、管理人事登记纪录、与外国政府商定香港特区居民的免签证入境安排,以及为在香港境外身陷困境的香港居民提供协助。人事登记科辖下设有人事登记及特区护照上诉组,专责处理有关永久性居民身份证及特区护照申请的上诉事宜。

人事登记

人事登记处职员为申请智能身份证的人士存取数码化指纹资料。

自本处于一九七七年四月从以前的人事登记处接管一切有关香港人事登记的职责以来,本处便负责为所有香港居民办理人事登记、签发身份证和提供相关的服务。为执行这项额外职责,入境事务处处长获委任为人事登记处处长,而派驻各人事登记办事处工作的入境事务主任和文书人员,均获委任为登记主任。本港现共有五间人事登记办事处提供人事登记服务:一间位于港岛,九龙及新界各两间。

香港身份证

不同时代的香港身份证

自一九四九年起,所有香港居民必须登记领取身份证。最初签发的是纸质身份证,直至《人事登记条例》于一九六零年正式实施后,纸质身份证便由过胶身份证取代。为了能更妥善保存纪录,本处在一九八三年展开全港性的身份证换领工作,签发更能防伪的身份证。其后,本处再于一九八七年七月一日进行第二次身份证换领工作,为永久性居民签发载明持证人拥有香港居留权的香港永久性居民身份证,而非永久性居民则获签发没有载明该项权利的香港身份证。

智能身份证

本处于二零零三年六月二十三日开始为香港居民签发智能身份证。智能身份证采用最先进的科技,使其更安全稳妥,难以伪造。本处利用激光技术将持证人的个人资料刻蚀于身份证卡面上,而持证人的一对拇指指纹模板及肖像,则经先进的加密技术处理后,储存于身份证的晶片内。

持有智能身份证的11岁或以上香港永久性居民,可在各出入境管制站使用e-道服务。

使用智能身份证后,本处可利用指纹鉴证技术,迅速核实持证人的身份。由二零零四年年底开始,年届11岁或以上并持有智能身份证的香港永久性居民,可在各出入境管制站使用旅客自助出入境检查系统(e-道)服务,出入境更为便捷。

由二零零五年四月开始,跨境驾驶者如属持有智能身份证的香港永久性居民,可在处理过境车辆的出入境管制站使用车辆e-道。此服务于二零零六年进一步扩展至部分合资格香港非永久性居民,让市民可享用更为方便的服务。

自二零零六年一月二十四日起,持有签证身份书的香港居民亦可用智能身份证使用e-道的服务。由二零零六年九月十二日开始,持有智能身份证人士,如属拥有香港入境权或在香港不受任何逗留条件限制的人士,或已获发通知标签的非永久性居民,均可享用e-道服务。

此外,自二零零九年十二月十日起,年满11岁或以上并持有有效智能身份证的香港永久性居民,办妥登记后,便可使用智能身份证于澳门旅客自助过关通道享用简化出入境手续往返澳门。

智能身份证亦可用作入境事务以外的其他增值用途,包括可用作图书证和储存电子证书等,让持证人能一卡多用,十分方便。

登记领取身份证

根据《人事登记条例》的规定,凡人事年届11岁或以上的香港居民,除非已获条例豁免,或被排除于条例条文以外,例如老年人、失明人士、体弱人士和越南难民,否则一律须登记领取身份证。任何人士如非身份证持有人,并属法例规定必须申请登记的人,必须在抵港后30天内或自法例规定其必须申请登记的日期起计30天内,申请领取身份证。二零一六年,本处分别签发了393 760张及192 500张身份证给永久性居民和非永久性居民。

根据《人事登记条例》第3C条的规定,人事登记审裁处于一九八七年成立,为被拒绝签发永久性居民身份证或被宣布已发的永久性居民身份证无效的人士提供上诉渠道。二零一六年,本处经审裁处共接到 110 宗上诉。

补领身份证

补领身份证是发给因遗失、损坏或污损身份证,或须更改身份证上个人资料(如姓名或出生日期)的人士。二零一六年,本处共签发了194 314张补领身份证。

为持单程通行证入境人士提供一站式服务

自二零零六年四月二十四日起,年满11岁或以上的持单程通行证入境人士在人事登记处–九龙办事处首次登记申领香港身份证时,可一并办理香港签证身份书的申请。由该日开始,签发签证身份书的时间已由15个工作天缩短至10个工作天。

全日24小时预约系统

全日24小时预约系统为市民提供简便的人事登记预约服务。

24小时电话预约系统及「公共服务电子化计划」的互联网预约申领身份证服务已分别于一九九四年十二月一日及二零零零年十二月九日投入运作,为市民提供简便的人事登记预约服务。由二零一零年六月二十一日开始,申领身份证的预约期由12个工作天延长至24个工作天。申请人亦可在所预约日期前的一个工作天更改或取消预约。

自二零零八年一月二日起,「香港政府一站通」取代了「公共服务电子化计划」,为市民提供网上预约申领身份证的服务。申请人于同日起亦可选择在所预约的日期前两天接收免费的预约提示。

登记事项证明书

登记事项证明书的签发,旨在详尽列出身份证持证人曾向登记主任提供或填报的资料,包括一些身份证上未载有的事项。这种证明书可供作多种用途,其中一种是为移民的申请提供证明。二零一六年,本处共签发了25 994张登记事项证明书。

人事登记纪录

本处的其中一项重要工作是管理本港约700万人口的人事登记纪录。为方便储存、取览及管理这些纪录,本处在二零零三至二零零四年度把所有人事登记纪录转换成数码影像,以影像管理系统取代旧式微缩影技术,让本处为其他执法部门提供全日24小时的身份证纪录核对服务,有效协助打击非法入境活动。系统亦储存了享有选举权和被选举权的合资格香港永久性居民的资料。

香港特区居留权

背景

根据法例规定,所有香港永久性居民均享有香港居留权,而香港居留权所指的权利则包括:香港入境权、不会受任何逗留条件的限制和不得被递解离境或遣送离境。

《基本法》第二十四条列明六类属于香港特区永久性居民的人士。当局于一九九七年七月一日修订《入境条例》内有关居留权的条文,使其符合《基本法》,并清楚界定取得香港居留权的各项条件。

「居留权」事宜的颁布

「香港特别行政区居留权」小册子

《入境条例》的附表订明一些过渡性条文,使在海外的香港居民可以保留他们的居留权。其中一项条文,是订明在一九九七年七月一日前已拥有香港居留权的非中国籍人士,如欲保留这项权利,但没有在紧接该日期前返港定居,则须在一九九八年十二月三十一日或之前返港定居。这类人士倘若在一九九八年十二月三十一日后才返港定居,并已有连续36个月或以上不在香港,即会丧失居留权,但可自动享有入境权。此外,非中国籍的香港永久性居民,在不再通常居于香港后,有连续36个月或以上不在香港,亦会丧失居留权,但可自动享有入境权。拥有入境权的人士,仍可自由进入香港而不受任何条件限制,以及在港居住、就读和工作。

核实永久性居民身份证资格

回归后,本处按照《基本法》和《入境条例》的规定,着手处理有关居留权的申请。本处会按《人事登记条例》的有关规定,为11岁或以上的合资格申请人安排登记领取永久性居民身份证。不足11岁的合资格申请人会获签发确认其资格的函件。如果他们持有有效的旅行证件,可以申请在其旅行证件上加盖批注,注明其永久性居民身份证的资格已获核实。二零一六年,本处共收到77 371份核实永久性居民身份证资格的申请书。同年,完成处理的申请共有77 337份。

核实永久性居民身份证资格申请的网上服务

网上递交核实永久性居民身份证资格申请的服务已于二零零九年二月二十七日推出,为申请人提供更简便的服务。申请人可经香港政府一站通网站填写及列印申请表。申请人在签署已填妥的申请表及扫描该表格和相关的证明文件后,可经网上递交申请。如有需要,申请人亦可经网上递交补充文件,或使用这项服务查询或更改预约核实证明文件正本的时间。此外,由二零零九年十一月三十日开始,已递交核实永久性居民身份证资格申请的人士,可经互联网或24小时电话查询系统查询其申请进展。

为香港特区护照持有人争取免签证入境待遇的游说工作

截至二零一六年年底,香港特区护照持有人可在157个国家和地区享有免签证或落地签证待遇。

本处继续积极游说更多国家给予香港特区护照持有人免签证入境或落地签证待遇,为香港特区护照持有人争取更大的旅游便利。二零一六年,圣巴泰勒米岛及圣马丁岛(法国海外领地)同意给予香港特区护照持有人免签证入境待遇,在任何180天的期间内最长可逗留90天。此外,香港特区护照持有人在抵达科摩罗时,可获签发逗留期45天的旅游签证。同时,香港特区护照持有人在抵达毛里塔尼亚的努瓦克肖特国际机场或努瓦迪布陆路边境站时,可获签发旅游签证,逗留期限将于旅客抵达当地时由当地有关机关决定。此外,香港特区护照持有人在抵达马达加斯加时,可获签发逗留期不超过90天的旅游签证。截至二零一六年年底,同意给予香港特区护照持有人免签证或落地签证待遇的国家和地区已达157个。

为在香港以外地区身陷困境的香港居民提供协助

本处的协助在外香港居民小组为身处香港境外而陷于困境的香港居民提供切实可行的协助。

本处的协助在外香港居民小组与保安局、外交部驻香港特派员公署、中国驻外国使领馆、外国驻港领事馆、香港特别行政区政府驻北京办事处(驻京办)、驻上海经济贸易办事处(驻沪办)、驻成都经济贸易办事处(驻成都办)、驻粤经济贸易办事处(驻粤办)、香港经济贸易文化办事处(台湾)及其他政府部门紧密合作,为身处香港境外而陷于困境的香港居民提供切实可行的协助。香港居民无论身处任何国家或地区,如需寻求紧急协助,可致电入境事务处协助在外香港居民小组24小时热线电话:(852)1868。

为使身在海外的中国公民在遇到困难时及时获得专业的指导和帮助,外交部已设立外交部全球领事保护与服务应急呼叫中心,并开通了24小时领事保护热线「12308」。外交部的应急呼叫中心会根据实际情况及需要,转介香港居民的求助个案予协助在外香港居民小组处理和跟进。

二零一六年,香港境外发生了数宗涉及港人的重大事故,包括港人滞留土耳其事件(七月)、港人在德国遇袭事件(七月)、日本北海道车祸(八月)、香港旅行团在广东省揭阳市遇上车祸(八月)、泰国苏梅岛车祸(九月)及澳洲布里斯本车祸(十月)。协助在外香港居民小组与外交部驻香港特派员公署(公署)、中国驻外使领馆、外国驻港领事馆、香港特区政府驻内地办事处和其他政府部门保持紧密联系,为受影响港人及其家属提供切实可行的协助。二零一六年,小组共处理了159 515宗查询和2 808宗求助个案。

二零一六年,本处加强宣传活动以提升市民外游时的安全意识。本处与公署于五月协作举行「海外安全与领事保护工作」专题研讨会,并于七月及九月分别举办图片展和接受传媒访问,藉以介绍中国领事保护及协助在外香港居民小组的工作。此外,本处于十二月与公署和香港旅游业议会协作举行研讨会,推广「外游提示登记服务」。

香港特区政府驻沪办入境事务组

驻上海经济贸易办事处(驻沪办)入境事务组投入运作

香港特区政府驻沪办入境事务组于二零一六年十月二十五日投入运作,为身处上海市以及浙江、江苏、安徽和山东省的遇事港人提供协助。


外游提示登记服务

「外游提示登记服务」于二零一零年年底推出。香港居民在前往外地旅游前,可透过这项网上服务登记他们的联络方法和行程。本处的协助在外香港居民小组在紧急的情况下,可根据用户所提供的资料与他们联络并提供协助。用户除可透过「我的政府一站通」内的「我的讯息」接收最新外游警示及相关公开资料外,亦可透过他们所提供的电邮地址接收有关资讯。此外,用户可登记其外地流动电话号码并选择透过该电话号码接收流动电话短讯。

入境事务处分区办事处

本处除了在湾仔的入境事务处总部外,还在交通方便的地点设立了六间分区办事处,为市民提供服务。这些分区办事处一间位于港岛、两间位于九龙及三间位于新界。

香港旅行证件

《香港特别行政区护照条例》就签发香港特区护照及其他有关事宜订定条文,而有关签发其他香港特区旅行证件的权力,则于《入境条例》及《入境规例》中订明。

香港特区护照

设于入境事务大楼及各分区办事处的自助服务站,方便合资格人士递交香港特区护照的申请。

入境事务处是签发香港特区护照的唯一主管当局。根据法例规定,香港特区护照只发给享有香港居留权并持有有效香港永久性居民身份证的中国公民。申请人可以邮递、投递方式、或亲临本处或经互联网(适用于11岁或以上符合资格的申请人)递交香港特区护照的申请。符合资格的18岁或以上申请人亦可以经自助服务站递交申请。自二零一一年十二月二十九日起,在香港出生而年龄介乎11至17岁的合资格申请人,亦可于设置在入境处总部的自助服务站递交特区护照申请。

身处海外的申请人,可经当地的中国驻外国使领馆递交申请或直接邮寄至本处。自二零一六年十一月七日起,身在内地的申请人亦可透过驻京办、驻沪办、驻成都办及驻粤办的入境事务组递交换领申请,并在该驻内地办事处领取新护照。审批申请及印制香港特区护照个人资料的工作,均由本处集中办理。

为响应国际民用航空组织的呼吁,以及提高旅行证件的防伪标准,本处已于二零零七年二月五日开始签发香港特区电子护照。电子护照采用先进的防伪特征以及内置非接触式集成电路晶片,晶片内储存持证人的肖像及个人资料。护照的签发程序由一套特别设计的电脑系统监察和控制,而位于本处总部的护照印制场地,则受严密的保安措施及设备所监察。香港特区护照已经得到国际间的承认,并被誉为世界上防伪功效最佳的护照之一。许多外国政府官员均表示对本处的护照签发系统甚感兴趣。

二零一六年,本处共接获708 357份香港特区护照申请书。截至二零一六年年底,本处共收到10 782 517份香港特区护照申请书,并签发了10 241 573本护照。

香港特区护照上诉委员会于一九九八年九月七日根据《香港特别行政区护照(上诉委员会)规例》成立,为被拒绝签发香港特区护照人士提供上诉渠道。二零一六年,本处经上诉委员会接到五宗上诉。

签证身份书

签证身份书

签证身份书的有效期为七年,是发给无法取得任何其他国家或地区的护照或旅行证件的香港居民。申请人主要是从内地来港而未连续住满七年的合法移民。二零零七年二月五日,本处开始签发电子签证身份书。电子签证身份书与电子护照的防伪设计相若,同样置有非接触式集成电路晶片。二零一六年,本处共签发了66 660本签证身份书。

海员身份证

海员身份证的有效期为十年,是发给以海员为职业,并在香港特区享有居留权或获准无条件限制在香港特区逗留的香港居民,其中包括无法取得其他国家或地区的护照或旅行证件的非中国公民。二零一六年,本处共签发了12本海员身份证。

回港证

回港证的有效期最长为五年,是供持证人往来香港与内地及澳门之用。签发对象主要为中国公民并已拥有香港居留权或已获准无条件限制在香港逗留的香港居民。自从e-道推出后,大部分香港居民前往内地或澳门时,都选择使用身份证办理出入境手续。因此,现时使用回港证的人士,主要是11岁以下儿童,以及遗失了身份证但需在获补发身份证之前,往来内地或澳门的香港居民。二零一六年,本处共签发了101 074本回港证。

中国国籍事宜

权力依据

自一九九七年七月一日起,香港特别行政区入境事务处获中央人民政府授权,按照《中华人民共和国国籍法》及全国人民代表大会常务委员会于一九九六年五月十五日通过的「解释」,处理香港居民所提出与中国国籍有关的申请。当局制定了《中国国籍(杂项规定)条例》,就有关在香港特区实施《中华人民共和国国籍法》的事宜作出规定。

申报国籍变更

所有持外国护照的中国籍香港居民,如欲在本港纯粹被视为外国国民,可向入境处申报国籍变更。二零一六年,共有200名香港居民申报国籍变更。

加入、退出或恢复中国国籍

二零一六年,本处共收到1 631份加入中国国籍申请书,129份退出中国国籍申请书,以及八份恢复中国国籍申请书。

在海外的香港居民可经中国驻当地的使领馆,向本处递交国籍申请(包括国籍变更申报书,以及加入、退出或恢复中国国籍的申请书)。申请书亦可直接交往本处。二零一六年,本处经中国驻外国使领馆共收到121份退出中国国籍申请书,60份国籍变更申报书,以及一份加入中国国籍申请书;亦收到14份直接由海外递交本处的申请书,包括12份国籍变更申报书及两份退出中国国籍申请书。

出生、死亡和婚姻登记

本处自一九七九年七月起接替注册总署执行民事登记工作后,一直为市民提供出生、死亡和婚姻登记及相关的服务。入境事务处处长获委任为生死登记官和婚姻登记官,而派驻各婚姻登记处的行政主任及各婚姻登记处或生死登记处工作的入境事务主任则获委任为副登记官。自二零零六年四月起,合资格的律师或公证人,如获婚姻登记官委任为婚姻监礼人,可执行《婚姻条例》订明的婚姻监礼工作。截至二零一六年年底,获委任的婚姻监礼人总数共有2 070人。

出生登记

现时全港共有四间出生登记处,为市民提供出生登记服务。

根据《生死登记条例》,出生登记须于婴儿出生日期后42天内办理。现时本港共有四间出生登记处为市民提供出生登记服务,港岛及九龙各一间,以及新界两间。根据法例规定,办理出生登记手续无须缴费。但如在超过法例所订明的42天后才补办出生登记手续,则须缴付费用。倘婴儿在出生一年后仍未办理出生登记,则须获生死登记官的同意,才可补办登记手续。二零一六年,本处共办理了57 313宗出生登记及3 018宗补办出生登记。

死亡登记

任何人士如死于自然,死者亲属须于24小时内办理死亡登记。本港共有三间死亡登记处,两间设于港岛及一间设于九龙,免费提供登记服务。郊区的死亡登记可在新界和离岛15间指定的警署办理。二零一六年,本处共办理了46 662宗死亡登记。

婚姻登记

本港所有婚姻都受《婚姻条例》和《婚姻制度改革条例》所规管。凡一男一女意欲结婚,其中一方必须在婚礼举行日期至少15整天前,亲身或经婚姻监礼人,向婚姻登记官递交拟结婚通知书。该通知书须在递交通知书的婚姻登记处以及位于金钟的婚姻登记事务及纪录办事处,展示最少15整天。如无人提出反对,婚礼须在发出通知后三个月内举行。拟结婚双方不受任何居留规定或国籍限制,但不得少于16岁(以公历计算)。婚礼可于5间婚姻登记处或271间(截至二零一六年年底)特许礼拜场所(包括教堂、印度庙等)中的任何一间举行。此外,拟结婚人士亦可聘用婚姻监礼人,在婚姻登记处或特许礼拜场所以外的本港任何地方,主持其婚礼。二零一六年,共有22 205宗婚礼在婚姻登记处举行,2 008宗在特许礼拜场所或获批特别许可证下举行,以及25 292宗经由婚姻监礼人举行。

拟结婚人士可透过聘用婚姻监礼人举行婚礼。

婚姻监礼人计划打破过往举行婚礼在时间及地点方面受到的限制,让市民有更多选择,以作出更灵活和方便的安排,计划自二零零六年推出以来深受市民欢迎和日趋流行。截至二零一六年年底,约有256500对准新人(占申请总数的43%)经婚姻监礼人向婚姻登记官递交拟结婚通知书,并有约255900对新人(占婚姻登记总数的45%)经由婚姻监礼人为他们主持婚礼。

有些婚约可在香港补办登记手续,成为有效的婚姻。这些婚姻包括《婚姻制度改革条例》指定的日期(即一九七一年十月七日)以前在本港缔结的华人旧式婚姻或新式婚姻。旧式婚姻是指按照中国法律与习俗所举行的婚礼,而新式婚姻是指于上述指定日期前,在两名或多名见证人在场下,在香港作为新式婚姻而以公开仪式举行婚礼的婚姻。二零一六年,本处曾接获一宗补办婚姻登记手续的申请。

签发证明书

市民可在缴付指定费用后获发出生、死亡或结婚证明书的核证副本。此外,本处亦签发无结婚纪录证明书。二零一六年,本处共签发了258 186份出生、死亡或结婚证明书的核证副本及22 275份无结婚纪录证明书。

为进一步方便市民,自二零一六年八月二十六日起,市民可透过互联网递交无结婚纪录证明书的申请。加上这项新的网上服务后,所有有关翻查出生、死亡或婚姻登记纪录及核证副本的申请,都可于网上递交。